算力芯片概念持续活跃 品高股份20cm涨停

admin3天前北京天气13

每经AI快讯,4月16日午后,算力芯片概念持续活跃,品高股份20cm涨停,此前大胜达走出2连板,翱捷科技、沐曦股份、科德教育、艾布鲁等跟涨。

相关文章

常山北明回应2025年收入下滑:剥离纺织业务对营收有影响 后续会加大新业务拓展力度

常山北明回应2025年收入下滑:剥离纺织业务对营收有影响 后续会加大新业务拓展力度

  炒股就看金麒麟分析师研报,权威,专业,及时,全面,助您挖掘潜力主题机会!   来源:中国证券报   4月2日晚,常山北明披露2025年年报。报告期内,公司共实现营业收入约75.38亿元,同比下降...

市场监管总局座谈会深入整治“内卷式”竞争,宁德时代、比亚迪、奇瑞、滴滴、美团等参会

市场监管总局座谈会深入整治“内卷式”竞争,宁德时代、比亚迪、奇瑞、滴滴、美团等参会

  炒股就看金麒麟分析师研报,权威,专业,及时,全面,助您挖掘潜力主题机会!   3月26日,市场监管总局召开2026年第一次企业公平竞争座谈会,围绕“规范企业竞争行为,构建企业出海良性竞争生态”主题...

硬核共创营具身智能及前沿科技赛道专场在沪举办,华懋科技、歌尔股份、科沃斯、九号公司等50家公司高管齐聚

  3月20日至21日,由上海市长宁区科学技术委员会、世青科联青托工程委员会指导,中国科技发展基金会青年科学家产学研创新联合体(以下简称“青科创联”)、硬科技创投联盟共同主办的“硬核共创营·具身智能及...

沭阳天气(沭阳天气预报未来七天)

沭阳天气(沭阳天气预报未来七天)

本文目录一览: 1、沭阳最近天气状况 2、江苏省宿迁市沭阳县国庆期间的天气情况 3、沭城街道2023-09-08天气预报(江苏,宿迁,沭阳) 4、沭阳圆觉禅林现在什么情况 5、江苏省沭...

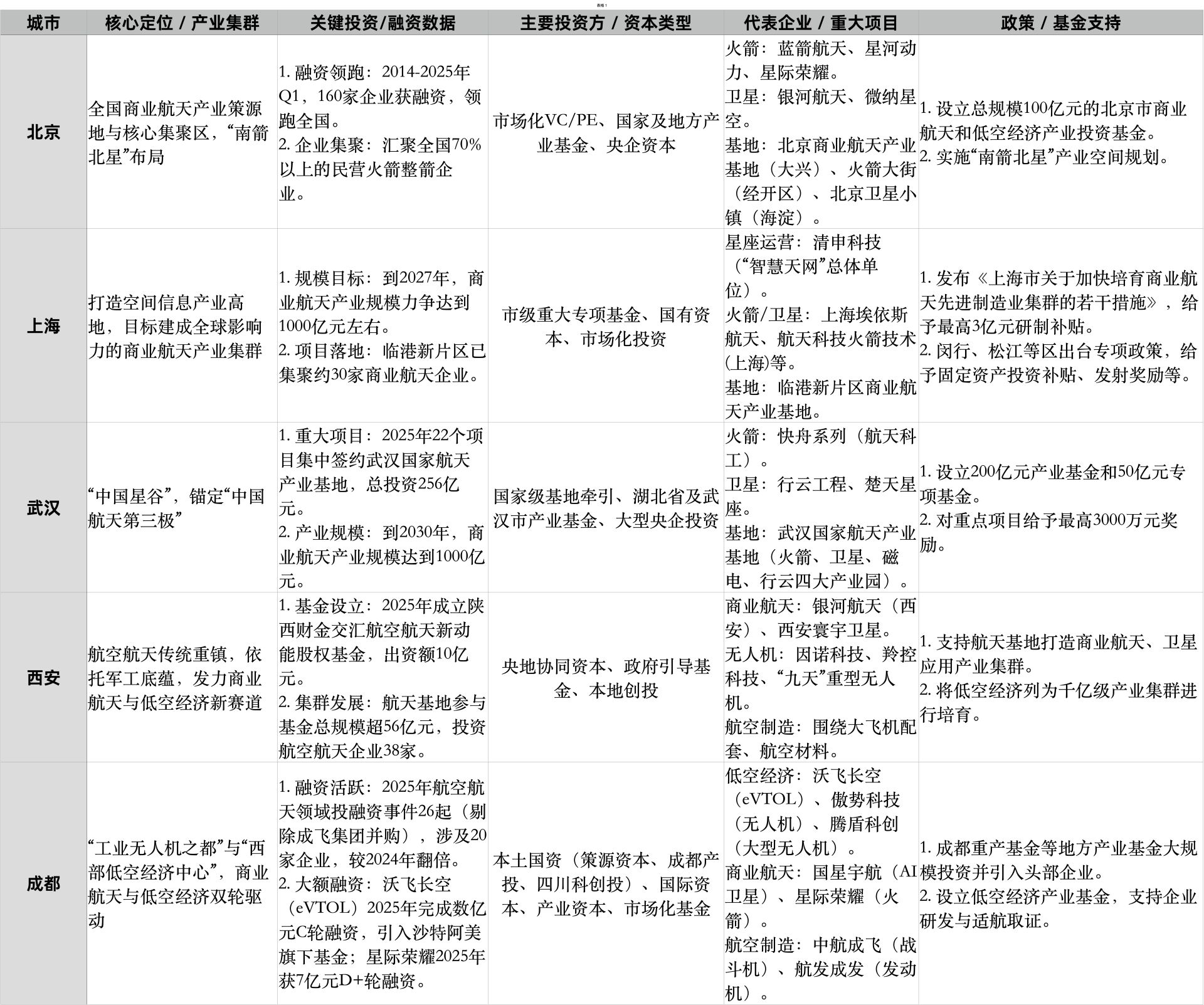
万亿资本“暗战”,谁在重构航空航天投资版图?

万亿资本“暗战”,谁在重构航空航天投资版图?

  每经记者|余洋    每经编辑|唐元       4月11日,2026年世界无人机运动会在成都新川之心公园举行,上演一场场融合科技与体育的“空中对决”。赛事之外,一个更为宏大的图景,也正同步在中国...

白宫驳斥特朗普发帖前15分钟石油市场内幕交易指控

白宫驳斥特朗普发帖前15分钟石油市场内幕交易指控

  一些交易实体周一在石油期货合约交易中获利数百万美元,而交易发生时间恰好在美国总统唐纳德·特朗普发布关于与伊朗进行“非常良好且富有成效的对话”的帖子前15分钟。该帖子引发了市场反弹,也让市场观察人士...