华银基金董事长、总经理同日离任 华夏银行“老兵”陈秀良接掌帅印
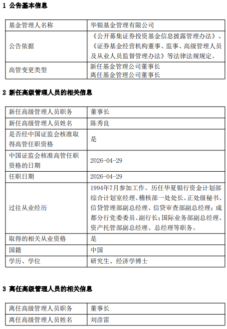
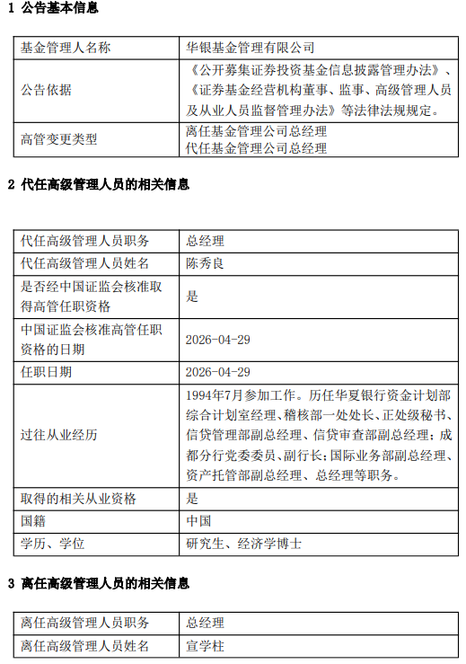
4月30日,华银基金发布高级管理人员变更公告,董事长刘彦雷因工作原因离任,总经理宣学柱因工作原因离任,同时新任陈秀良为董事长,代任总经理职务,任职日期 2026-04-29。



“一把手”与“二把手”双双离任,刘彦雷宣学柱任期均不足一年
公告显示,公司董事长刘彦雷及总经理宣学柱均因工作原因,于2026年4月29日正式离任。刘彦雷离任后未转任公司其他岗位,宣学柱同样未留任。
原董事长刘彦雷于2003年入职北京银行,历任北京银行办公室(党委办公室)副主任、董事会秘书、北京银行业务总监等职务,2025年5月加入原北信瑞丰基金;原总经理宣学柱则曾在招商银行与华夏银行任职,2025年6月入职。两人分别于2025年8月出任华银基金董事长与总经理,实际履职均未满一年。
与此同时,华银基金宣布聘任陈秀良为公司董事长,并代任总经理职务。上述变更事项已经公司第三届董事会第三十三次临时会议审议通过,并已按规定向监管机构备案。
“银行系”基因再强化,陈秀良履新代管加速制度衔接
接掌帅印的陈秀良同样拥有鲜明的银行系底色。公开资料显示,陈秀良拥有研究生学历及经济学博士学位,1994年参加工作,长期深耕华夏银行体系,历任资金计划部综合计划室经理、稽核部一处处长、正处级秘书、信贷管理部副总经理、信贷审查部副总经理;成都分行党委委员、副行长;国际业务部副总经理、资产托管部副总经理、总经理等职。
华银基金前身为北信瑞丰基金,由北京国际信托有限公司与莱州瑞海投资有限公司于2014年3月共同发起设立,二者分别持股60%和40%,注册资本1.7亿元。2025年11月17日,公司法定名称正式变更为“华银基金管理有限公司”,并完成工商变更登记。
2025年8月以来,华银基金管理层持续密集调整:8月刘彦雷与宣学柱分别出任董事长与总经理;11月更名同日,公司连发三则高管变更公告,副总经理王乃力、首席信息官魏红生离任,王博接任首席信息官,赵伟婧接任督察长。与华夏银行及北京银行深度绑定的高管团队,传递出股东方面提升公司治理的明确信号。



陈秀良上任后,华银基金的内控体系及产品布局有望加速优化。截至2026年一季度末,公司旗下公募产品资产净值约261.64亿元,体量虽偏小,但作为银行系公募长期深耕固收赛道的基本盘仍在。新任董事长陈秀良代管总经理后,能否在新格局中稳定团队、深化主业并找回持续的增长动能,将是下一阶段的核心看点。


