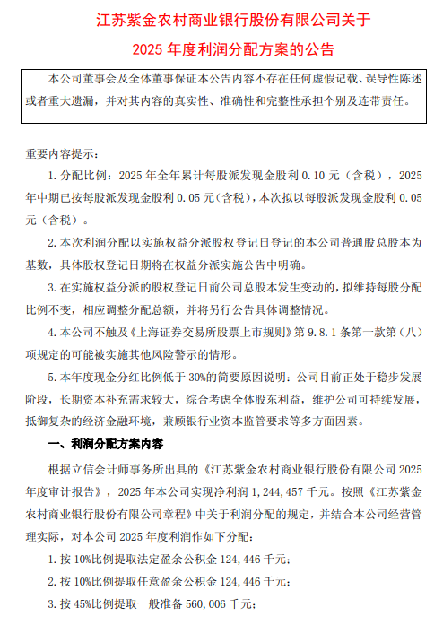
紫金银行发布2025年年度利润分配方案 拟10派0.5元
4月23日金融一线消息,紫金银行发布2025 年年度利润分配方案,拟以每股派发现金股利0.05元(含税)。



随着A股年报相继出炉,各企业年薪再次成为焦点。 截至2026年4月初,A股已有130家医药生物上市公司完整披露2025年人均薪酬数据(统计口径含工资、奖金、社保及福利等全口径人力成本)。 同花顺问财数...
美股周二尾盘,三大股指大幅上涨,此前一则未经证实的报道称,伊朗总统马苏德·佩泽希齐扬愿在有保障的情况下结束中东冲突。 盘中高点时,道琼斯工业平均指数上涨1102点,涨幅2.4%,标普500指数...
“2026年,A股需‘灵魂等待脚步’,告别‘哑铃’拥抱‘中盘蓝筹’。”4月21日,东方证券研究所所长黄燕铭在做客澎湃新闻《超级对话》节目中如是说。 黄燕铭表示,总的来说,A股今年整体是“横盘震...
据调查显示,经济学家将美联储下次降息的预期时间从3月推迟至6月,但仍预计年底前将有两次25个基点的降息。 受访的46位经济学家预计降息步伐将快于期货市场预期。根据预期中值,这也比美联储官员去年...
炒股就看金麒麟分析师研报,权威,专业,及时,全面,助您挖掘潜力主题机会! 来源:IPO日报 这家公司控制权变更事项取得进一步进展。 4月8日日,嘉华股份(603182.SH)发布公告称...
登录新浪财经APP 搜索【信披】查看更多考评等级 21世纪经济报道记者 崔文静 每周五是上市公司处罚的密集披露期。4月3日晚间,又有10家上市公司被查被罚——此前曾出现过一日六家被查被罚情况,...